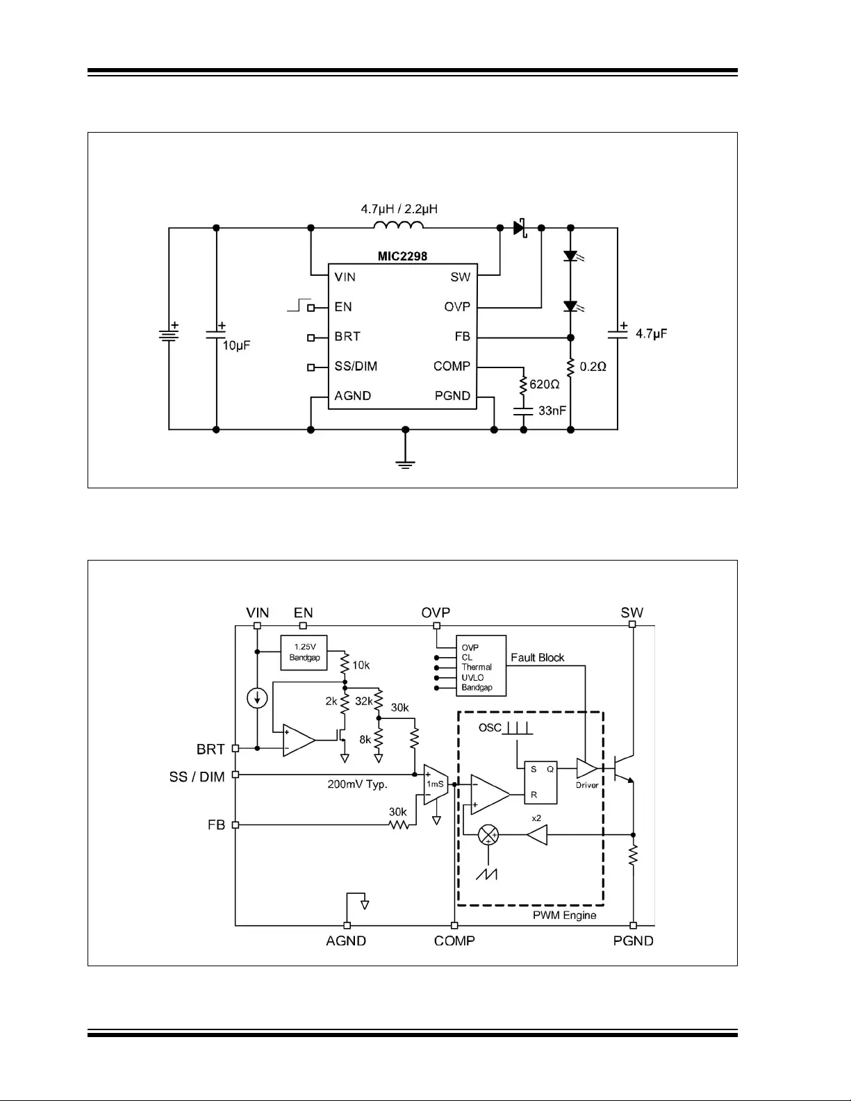
Microchip MIC2298 Manual
Læs gratis den danske manual til Microchip MIC2298 (26 sider) i kategorien Ikke kategoriseret. Denne vejledning er vurderet som hjælpsom af 13 personer og har en gennemsnitlig bedømmelse på 4.5 stjerner ud af 7 anmeldelser.
Har du et spørgsmål om Microchip MIC2298, eller vil du spørge andre brugere om produktet?


Produkt Specifikationer
| Mærke: | Microchip |
| Kategori: | Ikke kategoriseret |
| Model: | MIC2298 |
Har du brug for hjælp?
Hvis du har brug for hjælp til Microchip MIC2298 stil et spørgsmål nedenfor, og andre brugere vil svare dig
Ikke kategoriseret Microchip Manualer
Ikke kategoriseret Manualer
- Spectra Cine
- Lockwood
- Livington
- Gorenje
- Maxicool
- Holzmann
- Aviom
- CaterCool
- Garmin
- Twinkly
- Essenza
- Bogen
- Hudson Valley
- SureFly
- Emga