Grässlin EM-2 Digi 42 Manual

Grässlin Termostat EM-2 Digi 42

Læs gratis den danske manual til Grässlin EM-2 Digi 42 (2 sider) i kategorien Termostat. Denne vejledning er vurderet som hjælpsom af 21 personer og har en gennemsnitlig bedømmelse på 4.7 stjerner ud af 11 anmeldelser. Har du et spørgsmål om Grässlin EM-2 Digi 42, eller vil du spørge andre brugere om produktet?

Side 1/2
You can only return to
automatic mode from
switching statuses
and by
pressing the " "
button
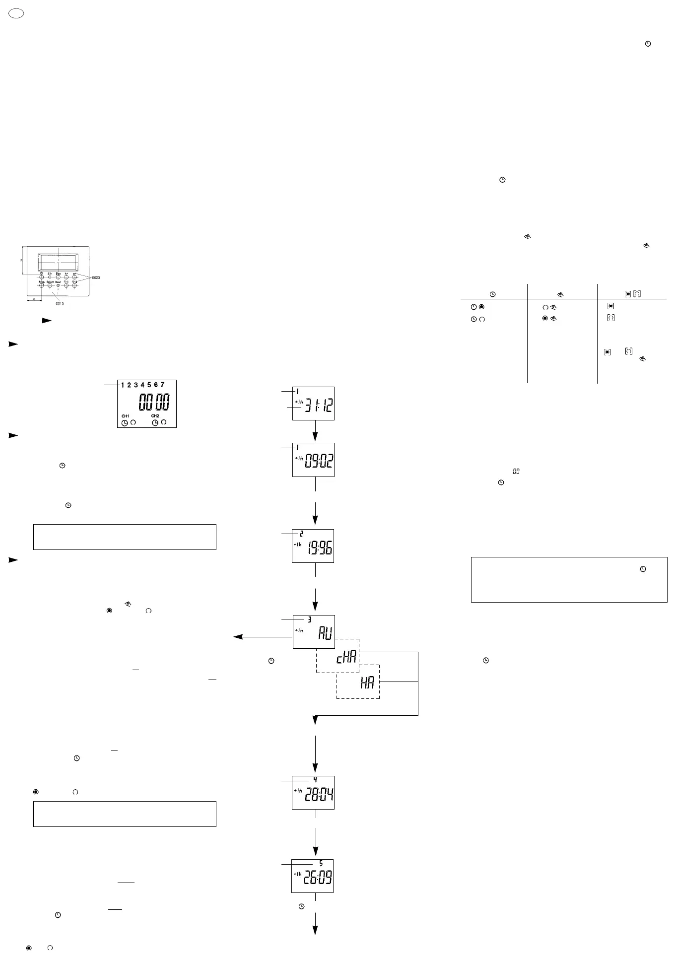
AU (Automatic) = fixed changeover
The S/W time changeover takes place using a preset calendar program,
which is programmed up to the year 2079 and cannot be modified.
(Legal summer time regulation of European Union and Switzerland)
Start of summer time: always the last Sunday in March.
The hour counter is moved forward by one hour from 2 to 3 o’clock.
End of summer time: Always the last Sunday in October.
The hour counter is moved back from 3 to 2 o’clock.
cHA (calculated semi-automatic) =
selectable changeover with weekday reference
The summer time start date that applies to your location/country is entered
(e.g. date of last Friday in April of current calendar year) and the summer
time end date (e.g. date of first Tuesday in October of current calendar year).
The program automatically assigns the correct weekday to these dates
(Friday or Tuesday in this case).
In subsequent years the time change always takes place on the calculated
Weekday, irrespective of the date (last Friday in April and First Tuesday in
October in this case).
HA (Semi-automatic) =
Selectable changeover with date reference
The summer time start and end dates that apply to your location/country are
entered. In subsequent years the time change always takes place on the same
date.
Activating automatic summer/winter time changeover
A prerequisite for the automatic S/W time changeover is entry of the current
date.
Note:
If the switch clock is switched to AM/PM, the month is set using the "h+"
button and the day using the "m+" button.
Operating Instructions
EM/2 digi 42
WA-EKF 80.10.1038.7
1. Starting Up
Electrical equipment should always be installed and assembled by a professional
electrician. (The term professional electrician is defined in VDE 0105).
Note:
The device contains well thought-out electronics. These electronics are protected
from most kinds
of external interference. However, it must be noted that the mains voltage can have
extremely high voltage spikes superimposed on it.
Problems also occur when switching contactors, which can affect an electronic
device in spite of all the internal protection measures. In order to provide as much
operational reliability as possible, attention should be paid to the following details
when connecting.
a) In larger systems safety coils switched directly by the clock switch
must be screened using a suitable varistor or RC module.
b) If inductive direct current consumers are switched, a free-wheeling diode must
be installed.
c) Inductive loads and especially fluorescent tubes put a particular strain on the
output contacts
In isolated cases, check whether the installation of a cutoff relay or contactor is
required.
2. Keyboard description
GB
3 Operating the Switch Clock
The marked operations are required to carry out a switching program.
3.1 Reset
Operate "Res" button using a pencil or similar object.
This puts the switch clock into the normal state.
– before every fresh start
– to delete all switching times, the time and the date
3.2 Entering the time and the day of the week
After pressing the "Res" button (see 3.1)
During summer time, press: "±1h" button once
Hold " " button down during step
,
,
enter hours using "h+" button
enter minutes using "m+" button
enter day of week using "Day" button: 1=Mon... 7 = Sun
release " " button
The colon now blinks every second.
Note:
If the "h+/m+" buttons are held down for longer than 2 seconds
a fast run occurs.
3.4 Free channel blocking
Channels 1 and 2 (or 1 or 2) can be assigned to any switch command –
" " or " ".
mit "Day" Taste den abgewählten Tag neu anwählen
(Wochentag und Cursor blinken)
mit "Sel." Taste diesen Tag bestätigen (Cursor blinkt)
"Day" Taste drücken (Tag ist wieder
angewählt)
mit "Prog." Taste speichern
(es wird der nächste freie Speicherplatz angezeigt)
oder
mit " " Taste speichern
Falls Sie einen Tag abgewählt haben an dem der Schaltbefehl doch
ausgeführt werden soll:
3.3 Enter switching times
42 memory locations are available. Each switching time occupies
1 memory location.
press "Prog." Button until a free memory location "– – : – –"
is displayed.
select the switch function using " " button for channel 1 or 2
(depending on version) " " = ON or " " = OFF.
enter hours using "h+" button
enter minutes using "m+" button
If a switching command is to be performed every day, continue with step
.
If a particular switching command is only to be performed on 1 day or
certain days, skip step
and continue with step
.
save using "Prog." button or
select 1 day using "Day" button on which switching command is not
to be performed (cursor blinks)
confirm this day with "Sel." button (weekday and cursor blink)
press "Day" key (day is deselected)
Repeat step
,
and
for each day to be deselected.
Save using "Prog." button
(next free memory location is displayed)
or
save using " " button
The clock switch switches to automatic mode and displays the current
time.
Each other switching time and the associated switching state
= ON or = OFF start again at 3.3.
Note:
If an incomplete entry is made, the segments that have not yet been
selected are displayed in blinking mode.
4. Additional functions
4.1 Manual summer/winter time changeover
press "±1h" button once
Automatic Mode Manual Mode Continuous Mode
= ON
= OFF
= OFF
= ON
= Continuous ON
= Continuous OFF
4.4 Reading the programmed switching times
press "Prog." button several times:
displays all entered switching times, starting with the first memory
location
then the first free memory location "– – : – –" is displayed
then the number of free memory locations is displayed
If all the memory locations are occupied, the following appears on the
display: "FR "
press " " button:
The clock switch switches to the current mode and displays the current time.
4.6 Deleting individual switching times
keep pressing the "Prog." button until the switching time to be deleted
is displayed
set to "– –" using the "h+" button or the "m+" button and hold the
" " button down for approx. 3 seconds.
The switching time is deleted and the current time is displayed when the button
is released.
4.7 AM/PM Time display
If the "±1h" button and the "h+" button are pressed simultaneously, the time
display switches to AM/PM mode.
(mainly used in English-speaking countries.)
Switch output:
Channel 1 = green strand
Channel 2 = white strand
4.2 Automatic summer and winter time changeover
The following 3 changeover variants are available
Figure
enter current day using "h+" button,
e.g. 09 Taste
enter current month using "m+" button,
e.g. 02
Figure
enter current year using "m+"
select required variant using "m+"
button
press "±1h" button once
Figure
AU (Automatic)
activate
– press " " button
once
Clock switch switches
to current mode.
Figure
press "±1h" button once
enter summer time start date using
"h+" and "m+" buttons
e.g. 28:04
Figure
press " " button once
enter summer time start date using
"h+" and "m+" buttons
e.g. 26:09
Clock switch switches to current
mode.
press "±1h" button once
Entering the current date
Press "±1h" and "Day" buttons once simultaneously
Reading the entered dates
Press "±1h" and "Day" buttons once simultaneously
All the entered dates can now be read in sequence by pressing the
"±1h" several times
You can switch to the current mode at any time by pressing the " "
button
Changing the entered dates
Changes can only be made in the cHA and HA variants!
Press "±1h" and "Day" buttons once simultaneously
Press "±1h" button twice
Select the cHA or HA variant using the "m+" button
Modify changeover times as described in figures 1 to 5
Deactivating the automatic S/W time changeover
Press "±1h" and "Day" buttons once simultaneously
Keep pressing the "h+" button until "– –" is displayed
(after last day of respective month)
Press " " button: Clock switches to current mode
Then the S/W changeover can be made either manuallyby pressing
the "±1h" button once, or new dates can be entered as described in
figures 1 to 5.
4.5Changing the programmed switching times
keep pressing "Prog." Until switching time to be changed
is displayed
Then the new dates can be entered as described in section 3.3
Note on storing switching times:
If the programming procedure is not completed by pressing the " "
button after entering the switching times (3.3), the entire switching
command will be stored after approx . 90 seconds regardless.
Then the clock switch switches to the current mode and displays the
current time again.
4.3 Manual Switch " "
The current switching status can be changed at any time using the " "
button for channel 1 or 2 (depending on version).
The entered switching program does not change in this case.
Figure
blinking
press "±1h" button once
blinked
Switching times
correspond with
entered program
If the current switching
status is changed
manually, the next
switching command
is automatically
performed again
according to the
entered program.


Produkt Specifikationer

Mærke: Grässlin
Kategori: Termostat
Model: EM-2 Digi 42

Har du brug for hjælp?

Hvis du har brug for hjælp til Grässlin EM-2 Digi 42 stil et spørgsmål nedenfor, og andre brugere vil svare dig




Termostat Grässlin Manualer

Termostat Manualer

Nyeste Termostat Manualer

Vimar

Vimar 30811.B Manual

9 November 2025
Vimar

Vimar 02974.N Manual

9 November 2025
Bosch

Bosch BCC110 Manual

8 November 2025
Vimar

Vimar 30811.G Manual

8 November 2025
Warmup

Warmup 7iE Matter Manual

7 November 2025
Vimar

Vimar 30811.C Manual

31 Oktober 2025
Delta Dore

Delta Dore Tybox 137 Manual

17 Oktober 2025